近日,省委、省政府印發了《云南省生態文明建設排頭兵規劃(2021—2025年)》,并發出通知,要求各地區各部門結合實際認真貫徹落實。
《云南省生態文明建設排頭兵規劃(2021—2025年)》
前 言
“十四五”時期,我國生態文明建設進入以降碳為重點戰略方向、推動減污降碳協同增效、促進經濟社會發展全面綠色轉型、實現生態環境質量改善由量變到質變的關鍵時期。黨中央、國務院高度重視云南生態文明建設,習近平總書記明確要求云南努力成為我國生態文明建設排頭兵,筑牢國家西南生態安全屏障。省委、省政府堅持以習近平生態文明思想和習近平總書記考察云南重要講話精神為指引,牢記習近平總書記殷殷囑托,切實把生態文明建設擺在全局工作的突出位置,全面加強生態文明建設,開啟綠美云南建設新征程,圓滿完成污染防治攻堅戰階段性目標任務,生態環境質量明顯改善,人民群眾的生態環境獲得感顯著增強,全面建成小康社會綠色底色更加濃厚,生態文明建設實現歷史性突破。
黨的十九屆五中全會提出“十四五”時期生態文明建設實現新進步,強調要構建生態文明體系,促進經濟社會發展全面綠色轉型,建設人與自然和諧共生的現代化。省委十屆十一次全會提出,到2035年全面建成我國生態文明建設排頭兵,《云南省國民經濟和社會發展第十四個五年規劃和二〇三五年遠景目標綱要》對生態文明建設作出了具體安排。《云南省生態文明建設排頭兵規劃(2021—2025年)》堅持以習近平生態文明思想為指引,深入貫徹黨中央、國務院關于生態文明建設、深入打好污染防治攻堅戰、碳達峰碳中和等方面的決策部署及省委、省政府工作要求,圍繞構建生態文明體系,明確爭當全國生態文明建設排頭兵目標、主要任務和重大舉措,切實提升生態環境治理體系和治理能力現代化水平,全面形成綠色發展方式和生活方式,推動生態保護、環境質量、資源利用等走在全國前列,是未來5年乃至更長時期全省加強生態文明建設、實現人與自然和諧共生的現代化的宏偉藍圖,是全省各族人民齊心協力、奮勇前進,推動我國生態文明建設排頭兵取得新進展,開啟綠美云南建設新征程的指導性文件。
目 錄
第一章 開啟我國生態文明建設排頭兵新征程
第一節 生態文明建設面臨的形勢
第二節 總體要求
第三節 主要目標
第二章 爭當綠色低碳循環發展排頭兵
第一節 構建國土空間開發保護新格局
第二節 推動碳達峰碳中和
第三節 構建綠色低碳循環發展經濟體系
第四節 構建綠色資源利用新格局
第三章 爭當深入打好污染防治攻堅戰排頭兵
第一節 持續深入打好藍天保衛戰
第二節 持續深入打好碧水保衛戰
第三節 持續深入打好凈土保衛戰
第四節 提升固體廢物危險廢物風險管控處置水平
第四章 爭當生物多樣性保護排頭兵
第一節 持續完善生物多樣性保護體系
第二節 建立健全生物多樣性監管體系
第三節 推進生物多樣性可持續利用
第四節 推進生物多樣性保護再上新臺階
第五章 爭當生態安全體系建設排頭兵
第一節 完善生態安全屏障體系
第二節 著力提升生態系統質量和穩定性
第三節 統籌防范自然生態環境風險
第六章 爭當生態文化體系建設排頭兵
第一節 厚植生態文明思想文化
第二節 培育生態文明行為文化
第三節 加強生態文化基礎建設
第七章 爭當生態環境治理體系和治理能力現代化排頭兵
第一節 優化生態文明考核和責任追究制度
第二節 健全生態文明法治監督體系
第三節 建立健全生態產品價值實現機制
第四節 構建現代環境保護與治理體系
第五節 全面加強生態環境保護能力建設
第六節 加強生態文明建設交流與合作
第八章 保障措施
第一章開啟我國生態文明建設排頭兵新征程
“十四五”時期是云南省譜寫綠美云南建設新篇章、努力爭當我國生態文明建設排頭兵固本強基的關鍵五年,是深入打好污染防治攻堅戰、持續改善生態環境質量的五年。
第一節 生態文明建設面臨的形勢
“十三五”時期,云南省把爭當我國生態文明建設排頭兵轉化為建設綠美云南的行動實踐,切實將生態文明建設和生態環境保護工作融入經濟、政治、文化、社會建設各方面和全過程,推動中央決策部署在云南落地生根,在全省形成生態優先、綠色發展的共識共為,為全省開啟全面建設人與自然和諧共生的現代化新征程奠定了堅實基礎。
一、生態文明建設取得歷史性突破
綠色發展底色更加鮮明。八大重點產業和“三張牌”彰顯特色優勢,綠色能源成為第一大支柱產業,非化石能源占一次能源消費比重42.2%,綠色能源電力裝機、綠色能源發電量占比等指標全國領先。持續加大化解過剩產能和淘汰落后產能工作力度,2020年單位地區生產總值能源消耗較2015年下降14.56%,萬元工業增加值用水量降低到65立方米以下。完成農業水價綜合改革面積1163萬畝,新增高效節水灌溉面積115萬畝,農業節水達2億立方米以上。碳排放強度較2015年降低24.72%,超額完成“十三五”目標任務。有機產品認證數量居全國第三,綠色食品認證數量居全國第七。綠色已成為云南高質量跨越式發展的鮮明底色。
生態環境質量持續保持優良。全力推進污染防治攻堅戰,2020年,16個州(市)政府所在地城市環境空氣質量優良天數比率為98.8%;納入國家考核的地表水斷面ⅰ—ⅲ類水體比例達83%,六大水系出境跨界斷面水質全面穩定達標并保持ⅲ類以上,劣ⅴ類水體比例下降到4%,九大高原湖泊劣ⅴ類水體數量由2015年的4個減少到1個,完成33條黑臭水體整治;受污染耕地安全利用率和污染地塊安全利用率分別達到81.2%和90%。
綠美云南建設全面開啟。將中央對生態文明建設的頂層設計轉化為建設綠美云南的施工藍圖,命名36個“美麗縣城”,授牌27個“特色小鎮”,建成3條美麗公路。創建國家生態文明建設示范市縣12個、國家“綠水青山就是金山銀山”實踐創新基地6個,建成了一批省級生態文明縣(市、區)、生態文明鄉鎮(街道)。創建國家園林城市(縣城)37個、省級園林城市(縣城)85個,國家森林城市6個、國家森林鄉村235個。城市建成區綠地面積達到685.6平方千米,人均公園綠地面積達到11.67平方米;建成海綿城市217平方千米。中國傳統村落達708個,位居全國第二;106個傳統村落上線中國傳統村落數字博物館,位居全國第一。
西南生態安全屏障逐步牢固。主動服務和融入國家生態安全體系,推進普達措國家公園試點建設,持續開展綠美云南建設,全省森林面積(3.74億畝)、覆蓋率(65.04%)、蓄積量(20.67億立方米)均居全國前列。頒布實施全國首個生物多樣性保護地方性法規——《云南省生物多樣性保護條例》,率先發布生物物種名錄,率先實施極小種群物種保護行動,建成中國西南野生生物種質資源庫,累計建立各類自然保護區166個,全省90%的典型生態系統和85%的重要物種得到有效保護,“人與自然和諧共生”正在從愿景變為現實。
生態文明理念日益深入人心。堅決貫徹落實習近平生態文明思想和習近平總書記考察云南重要講話精神,堅持把生態文明建設擺在突出位置,牢固樹立和踐行綠水青山就是金山銀山理念,“像保護眼睛一樣保護生態環境,像對待生命一樣對待生態環境”成為全省上下的共識共為。創建云南省生態文明教育基地35個,為弘揚生態文化、傳播生態文明理念奠定了堅實基礎。
生態文明制度體系加快形成。《云南省創建生態文明建設排頭兵促進條例》及實施細則頒布施行。主體功能區制度逐步健全,國家重點生態功能區增加到39個。建立生態轉移支付制度,“十三五”期間爭取到生態轉移支付資金227.98億元,年均遞增20.3%。強化“一張藍圖管控”,構建全省國土空間規劃體系,編制完成“三線一單”。累計完成135項改革任務,生態文明制度建設的“四梁八柱”加快形成,生態文明體制改革行穩致遠。
二、正視生態文明建設的差距和不足
對標生態文明建設排頭兵,仍有較大差距和不足,亟需立足差距補短板、倒排時間搶進度,抓住機遇、應對挑戰。
高質量綠色發展還不充分。“后發展”和“欠發達”仍然是云南的基本省情,制造業產業層次偏低,產業鏈條短,發展路徑嚴重依賴資源;工業結構偏重,區域性、結構性、布局性污染仍較突出,綠色產業化進程仍然面臨諸多阻力和不確定性;經濟增長與污染排放未完全實現脫鉤,局部資源環境承載狀況超出或者接近承載上限的狀況沒有根本改變,能源消耗總量和污染排放總量尚未達到峰值,實現碳達峰碳中和目標任務艱巨;出現滇池沿岸違規違建問題,“重開發、輕保護”情況依然存在,高質量綠色發展的基礎還不穩固。
環境質量改善的目標差距明顯。大氣環境質量較全國排頭尚有一定差距。地表水優良比例、劣ⅴ類水體比例在全國排名靠后;九大高原湖泊中僅瀘沽湖、撫仙湖達到水環境功能要求,杞麓湖尚未脫劣,異龍湖脫劣后出現反彈。受污染耕地安全利用和嚴格管控任務重、覆蓋范圍廣,土壤和地下水污染源頭預防壓力大,受污染土壤安全利用和修復治理任務繁重。
環境治理能力不足的短板突出。城鄉污水收集處理能力不足,生活垃圾資源化利用和無害化處理水平不高。農業面源污染防治水平較低。高原臭氧發生機理不明且技術支撐不足,跨境大氣污染聯防聯控難度較大。部分歷史遺留尾礦庫問題突出,工業固體廢物、土壤重金屬污染問題處理難度大,環境風險管控能力有待進一步提升。
生態安全風險防控壓力大。部分區域生態環境十分脆弱敏感,生態系統破碎化嚴重,部分物種種群處于瀕危狀態,抗干擾能力弱,一旦破壞,恢復和演替過程緩慢。生物多樣性保護基礎能力較為薄弱,本底尚未摸清,投入不足,保護機制尚需進一步健全。外來物種入侵、口岸疫情疫病傳入風險不斷增大,入境動植物檢疫監測和處置難度大,跨境生物多樣性保護、生物安全風險防范任務重,生態安全面臨挑戰。
生態文明體制改革任務繁重。生態文明建設評價考核體系不完善。國土空間規劃體系、自然資源資產產權制度、生態環境監管制度有待進一步健全,生態環境監測預警能力仍需提高。生態環境保護治理市場體系不完善,投融資能力不足。
三、錨定爭當我國生態文明建設排頭兵目標奮勇前進
“十四五”時期是云南省爭當我國生態文明建設排頭兵的重要時期。新形勢要求我們深刻把握新時代云南省情特點,進一步凸顯云南最大的優勢在生態、最大的潛力在生態、最大的責任在生態,馳而不息加強生態環境保護,大力開展城鄉綠美行動,打造全國乃至全球生物多樣性保護新高地,保持優良的生態環境質量,不斷推動“兩山”理論轉化實踐創新,走出一條具有云南特點的綠色高質量跨越式發展道路,以時不我待的緊迫感和責任感,在爭當我國生態文明建設排頭兵上取得更新進展、更大突破。
第二節 總體要求
一、指導思想
堅持以習近平新時代中國特色社會主義思想為指導,深入貫徹黨的十九大和十九屆歷次全會精神,貫徹落實習近平生態文明思想和習近平總書記考察云南重要講話、對高原湖泊保護治理的重要指示批示精神,立足新發展階段,完整、準確、全面貫徹新發展理念,主動服務和融入新發展格局,錨定2035年全面建成我國生態文明建設排頭兵目標,堅持生態優先、綠色發展,堅持節約優先、保護優先、自然恢復為主,加快構建生態文明體系,把碳達峰碳中和納入經濟社會發展全局,以經濟社會發展全面綠色轉型為引領,以實現減污降碳協同增效為總抓手,以資源節約利用為源頭,以產業結構調整為關鍵,以綠色低碳能源為支撐,加快形成節約資源和保護環境的空間格局、產業結構、生產方式、生活方式,堅決守住自然生態安全底線,筑牢祖國西南生態安全屏障,大力開展城鄉綠美行動,努力建設人與自然和諧共生的現代化。
二、基本原則
提高站位,爭先創優。牢記習近平總書記殷殷囑托,深刻認識和把握云南生態文明建設在全國發展大局中的地位和作用,自覺把生態文明建設貫穿于謀劃和推動發展的各領域全過程各環節,堅決扛牢扛實我國生態文明建設排頭兵的政治責任,對標國內一流找差距、補短板、爭先進,努力樹立新標桿。
生態優先,綠色發展。牢固樹立尊重自然、順應自然、保護自然的生態文明理念,正確把握好整體推進和重點突破、生態環境保護和經濟發展、總體謀劃和久久為功、破除舊動能和培育新動能、自身發展和協同發展“五個關系”,以經濟社會發展全面綠色轉型為引領,全面推動綠色低碳循環發展。
以人為本,共建共享。堅持以人民為中心,把生態文明建設的出發點和落腳點放在造福人民上,加快提升和改善生態環境質量,切實解決損害群眾健康的突出生態環境問題,不斷滿足人民群眾日益增長的優美生態環境需要。
系統治理,多措并舉。樹牢系統觀念,堅持預防和治理相結合、減污和增容并重,追根溯源、系統治理、綜合施策,系統推進生態保護與環境治理、城市治理與鄉村建設、流域污染防治與高原湖泊治理。
改革創新,統籌推進。加快提升生態環境治理體系和治理能力現代化水平,全面落實國家生態文明體制改革任務,結合云南實際加大改革創新力度,重點加快生態環境法治體系建設和市場化保護治理體系建設,堅持政府主導、多方參與、分級落實、上下聯動,形成全社會共享共建合力。
防范風險,守牢底線。以堅決全面徹底抓好中央生態環境保護督察整改為契機,堅持底線思維,強化安全意識,加強工作協調聯動,有效防范化解生態環境領域各類風險,切實維護生態環境安全。
第三節 主要目標
一、2035年遠景目標
展望2035年,生態文明體系全面構建,綠色發展水平全國一流,資源利用水平全國先進,碳排放實現達峰并穩中有降,綠色低碳現代化經濟體系全面建成,生態環境質量穩居全國前列,綠美云南建設成效顯著,國家西南生態安全屏障更加牢固,生態環境治理體系和治理能力基本實現現代化,生態文化全面普及,簡約適度、綠色低碳的生活方式廣泛形成,全面建設成為我國生態文明建設排頭兵。
二、“十四五”時期主要目標
錨定2035年遠景目標,以爭當我國生態文明建設排頭兵為統領,補短板、樹典型、創模式、推機制,推動實現以下主要目標。
綠美云南建設取得新成就。探索符合云南實際的城鄉綠化美化建設路徑和發展模式,重點實施綠美城鎮、綠美社區、綠美鄉村、綠美交通、綠美河湖、綠美校園、綠美園區、綠美景區建設,使生態美、環境美、城市美、鄉村美、山水美、人文美成為普遍形態。
綠色低碳循環發展經濟體系達到新水平。高質量發展的國土空間開發保護新格局逐步形成,產業結構、能源結構、交通運輸結構、用地結構不斷調整優化,碳達峰碳中和各項工作有序推進,能源資源配置更加合理、利用效率大幅提高,生產生活方式綠色轉型成效顯著,綠色低碳循環發展的經濟體系初步形成。
生態環境質量得到新改善。污染防治攻堅戰取得新成績,生態環境質量持續改善,環境空氣質量穩居全國前列,水生態環境質量全面提升,土壤安全利用水平鞏固提高,農村人居環境明顯改善。
生態安全得到新鞏固。國土空間開發保護格局得到優化,生態保護紅線、耕地保護紅線和河湖岸線管控制度嚴格落實,以國家公園為主體的自然保護地體系初步形成,生物多樣性得到有效保護,自然生態環境風險管控不斷強化,生態系統質量穩定提升,生態系統服務功能不斷增強,國家西南生態安全屏障進一步筑牢。
生態文明制度實現新突破。生態文明法治監督體系、評價考核體系不斷健全,生態環境治理體系和治理能力現代化取得重大進展,自然資源保護能力不斷提升,自然資源資產產權制度得到完善,生態產品價值實現機制逐步形成,生態文明體制改革取得新進展。
生態價值觀念實現新提升。習近平生態文明思想深入人心,生態文明意識普遍增強,生態文化更加繁榮,人民群眾生態文明建設獲得感進一步增強。

第二章爭當綠色低碳循環發展排頭兵
圍繞加快構建以產業生態化和生態產業化為主體的生態經濟體系,把碳達峰碳中和納入經濟社會發展和生態文明建設整體布局,推動經濟社會發展全面綠色轉型,加快形成節約資源和保護環境的空間格局、產業結構、生產方式、生活方式,建立健全綠色低碳循環發展的生態經濟體系,堅定不移走生態優先、綠色低碳的高質量發展道路。
第一節 構建國土空間開發保護新格局
深入實施主體功能區戰略,立足資源環境承載能力和國土空間開發適宜性,發揮各地區比較優勢,促進各類要素合理流動和高效集聚,推動形成主體功能明顯、優勢互補、高質量發展的國土空間總體格局。
完善和落實主體功能區制度。按照主體功能定位對重點開發地區、生態脆弱地區、能源資源富集地區等制定差異化的財政、投資、產業、土地、人口、環境政策落實措施和考核體系。完成永久基本農田、生態保護紅線、城鎮開發邊界三條控制線劃定,引導形成科學適度有序的國土空間布局體系。構建“三線一單”生態環境分區管控體系,加快推進“三線一單”落實落地,建立動態更新和調整機制,加強“三線一單”在政策制定、環境準入、開發區管理、執法監管等方面的應用。形成以國土空間規劃為基礎、以統一用途管制為手段的國土空間開發保護制度,加快形成節約資源和保護環境的空間格局。
推動區域綠色協調發展。持續優化重大基礎設施、重大生產力和公共資源布局,構建有利于實現碳達峰碳中和的國土空間開發保護新格局。以深入實施國家區域重大戰略、區域協調發展戰略為牽引,圍繞“滇中崛起、沿邊開放、滇東北開發、滇西一體化”空間布局,促進區域綠色協調發展。將綠色發展理念全面融入滇中城市群發展,充分發揮滇中地區對全省高質量跨越式發展的帶動作用,推動建成支撐全省高質量跨越式發展的現代產業體系,成為全省生態文明建設的強大引擎。充分發揮邊境地區區位優勢,推進自由貿易試驗區、重點開發開放試驗區、邊境經濟合作區、跨境經濟合作區、綜合保稅區等建設,創新生態環境管理模式和制度,全面提高邊境地區綠色、循環、低碳發展水平。充分發揮滇東北區位優勢,以筑牢長江上游生態安全屏障、鞏固拓展脫貧攻堅成果、打通通往成渝地區雙城經濟圈省際通道為重點,協同推動生態環境保護和經濟發展,打造開發開放新高地,成為生態保護修復排頭兵。充分發揮滇西地區資源稟賦優勢,推動滇西旅游業全面轉型升級和協同發展,加快推動河湖流域環境保護治理、高黎貢山生物生態安全風險防范和保護,鼓勵滇西地區積極爭創國家生態文明建設示范區和“綠水青水就是金山銀山”實踐創新基地等,努力建設成為全省生態文明建設的先行示范帶。
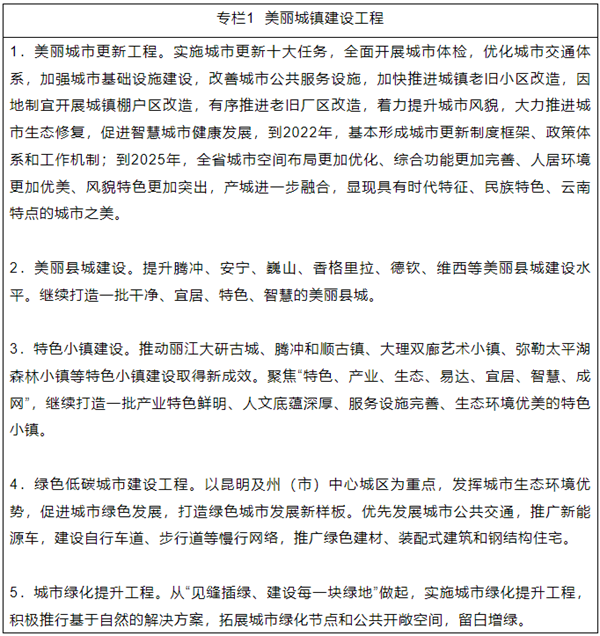
建設高品質綠色生態城鎮。突出生態共建環境共治,優化城市群內部空間結構,構筑生態和安全屏障,形成多中心、多層級、多節點的網絡型城市群。在實施城市更新工程中,推進低碳城市和美麗城鎮建設,按照資源環境承載能力合理確定城市規模、人口密度和空間結構,統籌安排城市建設、產業發展、生態涵養、基礎設施和公共服務,加快轉變城市發展方式。以滇中城市群生態建設規劃為支撐,實現滇中城市群基礎設施、產業發展、生態環保、要素市場、基本公共服務和社會治理一體化發展。統籌兼顧昆明城市經濟、生活、生態、安全等多元需要,轉變開發建設方式,注重自然山水和城市形態有機融合,塑造特色濱水空間、特色環山空間,建設一批城市公園和城市生態綠道,實施沿路、沿江環境整治提升行動。堅持內涵式、集約型、綠色化,推動州(市)政府所在地建設花園城市,完善生態宜居宜業功能,提升綠色低碳發展水平和品質。聚焦“干凈、宜居、特色、智慧”,解決突出問題,補齊短板弱項,拓展縣級城市生態宜居功能,推動美麗縣城建設邁上新臺階。合理支持農產品主產區、重點生態功能區縣城建設,防止“攤大餅”無序擴建侵占耕地和生態空間。聚焦“特色、產業、生態、易達、宜居、智慧、成網”,建成一批特色生態小鎮,爭當城鄉人居環境改善排頭兵。

實施美麗鄉村建設行動。重點整治生活垃圾、生活污水、工業污染源、農業廢棄物,特別是“垃圾圍村”和黑臭水體等突出環境問題,推進農業面源污染治理與監督指導試點。按照“多規合一”實用性村莊規劃要求,科學編制縣域村莊布局規劃,優化布局鄉村生活空間,嚴格保護農業生產空間和鄉村生態空間,實現村莊規劃全覆蓋。以鄉鎮政府駐地和中心村為重點梯次推進農村生活污水治理,到2025年,農村生活污水治理率達到40%。建立健全農村生活垃圾收集、運輸和處置體系穩定運行的長效機制,推進農村生活垃圾就地分類和資源化利用,到2025年,農村生活垃圾處理率達到70%以上。扎實推進農村“廁所革命”,因地制宜推行改廁技術模式,加強農村廁所革命與生活污水治理有機銜接,積極推進廁所糞污無害化處理與資源化利用,到2025年,全省農村衛生廁所覆蓋率達到70%以上。深入開展鄉村振興“百千萬”工程建設,推進村容村貌整體提升,以開展森林鄉村建設為重點持續推進鄉村綠化美化,以“三清一改”為重點持續開展村莊清潔行動,以“四好農村路”建設為重點推動農村道路提檔升級,以加強鄉村風貌引導、促進村莊形態與自然環境、傳統文化相得益彰為重點推進村莊整治和庭院治理,積極爭取國家整縣推進人居環境整治項目。
推進基礎設施綠色建設。持續推進綠色公路、綠色鐵路、綠色機場、綠色航道、綠色港口、綠色運輸場站等綠色基礎設施建設,在規劃、設計、施工、運營、養護和管理全生命周期貫徹生態文明理念。統籌推進既有碼頭環保設施升級改造和新建碼頭環保設施建設使用。協同推進現代水網基礎設施建設和水源涵養區保護、水土流失重點防治區修復。大力推進數字化綠色智能電網建設,積極推行無人機布線,在服務國家“西電東送”戰略和推進超高壓、特高壓直流電網工程建設中,盡可能避讓自然保護地和城鎮村莊人口聚集區,減少對自然生態的干擾,嚴防輻射環境污染。
第二節 推動碳達峰碳中和
把碳達峰碳中和納入經濟社會發展全局,充分發揮碳達峰碳中和推動經濟社會系統性變革的重要作用。
構建清潔低碳的能源體系。堅持先立后破、通盤謀劃,傳統能源逐步退出要建立在新能源安全可靠替代基礎上。以保障能源安全和經濟發展為底線,推動能源低碳轉型平穩過渡,優化能源供給結構,完善能源產供儲銷體系。有序推進煤炭消費減量替代,嚴格合理控制煤炭消費增長。根據發展需要合理建設先進煤電,繼續有序淘汰落后煤電,大力推進煤炭清潔高效利用和煤電節能降碳改造、靈活性改造、供熱改造“三改聯動”,推動煤炭和新能源優化組合。發展可再生能源,建設國家清潔能源基地和國際區域性綠色能源樞紐,持續推進“西電東送”、“云電外送”,推動非化石能源成為能源消費增量的主體。優化電力生產和輸送通道布局,加強油氣管道等基礎設施建設。加快頁巖氣、煤層氣等非常規天然氣資源規模化開發,在優先避讓各類生態環境敏感區和做好生態環境保護的前提下,大力發展風能、太陽能、生物質能、地熱能等非化石能源,推動屋頂光伏建設,構建智慧能源系統。實施終端用能清潔化替代,加快工業、建筑、交通等各用能領域電氣化、清潔化、智能化發展。打造綠色能源強省、“一基地三示范區一樞紐”,到2025年,全省電力總裝機1.5億千瓦,綠色能源裝機達到86%以上,非化石能源占一次能源消費比重進一步提升到46%。
強化重點領域減碳增效。將碳達峰碳中和目標要求融入經濟社會發展中長期規劃,全面摸清碳排放家底,制定云南省碳排放達峰實施方案。將溫室氣體管控納入環評管理。加快工業領域低碳轉型,加強交通運輸低碳創新,強化建筑領域低碳管理,倡導低碳生活消費方式。堅決遏制高耗能高排放項目盲目發展,新建擴建鋼鐵、水泥、平板玻璃等項目嚴格落實產能等量或減量置換。研究制定本地區本部門重點行業和領域碳達峰實施方案。以大宗貨物“公轉鐵”、“公轉水”為重點繼續推進運輸結構調整,加快公共交通基礎設施建設和城市慢行系統建設。加快發展新能源和清潔能源車船,大力實施清潔柴油車、清潔柴油機、清潔運輸、清潔油品和車用尿素行動。推進城鄉建設和管理模式低碳轉型,加快推進超低能耗、近零能耗、低碳建筑規模化發展,穩步實施既有建筑和市政基礎設施節能改造,到2025年,全省城鎮新建建筑100%執行綠色建筑標準。
增強固碳增匯能力。有序推進云南省2060年前碳中和路徑設計,明確實現碳中和的重點領域、關鍵技術、關鍵產業、重大政策和重要制度安排。有效發揮森林、草原、濕地、土壤、凍土的固碳作用,重點強化森林撫育,提高林木蓄積量,加強生態農業增匯,提升生態系統碳匯能力和增量。積極推動巖溶碳匯開發利用。
建立完善碳市場制度體系。建立完善與全國碳市場充分融合銜接的碳市場制度體系,研究制定配套制度。培育省級第三方核查、碳交易咨詢、碳資產委托管理等相關服務機構。開展全省范圍碳排放權交易資源摸底工作。鼓勵提升碳資產管理能力和碳交易水平,加快控排企業有序、規范融入全國統一碳排放權交易市場。支持國家核證自愿減排量參與交易,篩選、儲備一批具有碳排放權交易資源價值的潛在項目。加強二氧化碳排放統計核算能力建設,提升信息化實測水平。按照國家部署開展森林、草原、濕地、土壤、凍土、巖溶等碳匯本底調查和碳儲量評估,實施生態保護修復碳匯成效監測評估。
主動適應氣候變化。研究編制適應氣候變化行動方案。開展氣候變化影響監測、分析和風險評估,識別氣候變化對全省水資源保障、糧食生產、城鄉環境、陸地生態系統和生物多樣性、健康和公共衛生的影響,開展應對氣候變化風險管理。開展氣候與生態系統影響融合分析,研究氣候變化成因、趨勢、規律,做好氣候變暖與生態系統影響的機理研究和影響評估。提升城鄉建設、農業生產、基礎設施適應氣候變化能力,統籌提升城鄉極端氣候事件監測預警、防災減災綜合評估和風險管控能力。
第三節 構建綠色低碳循環發展經濟體系
全面推動一二三產業生態化發展和綠色轉型,加快推進傳統行業綠色低碳發展,建立健全綠色低碳循環發展的生態經濟體系。
培育綠色發展新動能。聚力打造先進制造、旅游文化、高原特色現代農業、現代物流、健康服務五個萬億級和綠色能源、數字經濟、生物醫藥、新材料、環保、金融服務、房地產、煙草八個千億級支柱產業,強化綠色低碳發展引領,落實資源全面節約、循環利用要求,加速提升產業生態化發展水平。
加快工業生產綠色生態轉型。積極引領新興產業高起點綠色發展,著力推進傳統工業綠色轉型升級,加快形成綠色循環低碳工業體系。全面實施工業綠色發展“862”戰略,推動綠色能源與綠色制造深度融合,建設以綠色硅、綠色鋁等為重點的先進制造業集群。突出抓好烤煙烘烤“以電代煤”、“以氣代煤”技術設備的推廣應用,引導卷煙包裝印染揮發性有機物和氮氧化物協同減排。強化采掘、冶煉全過程綠色低碳管理,全面落實清潔生產措施。加強生態開發區建設,發揮支柱產業對開發區的引領作用,推動集聚、集約發展,引導資源節約循環利用和污染物專業化、市場化集中處置。積極推動工業綠色發展科技創新、管理創新和商業模式創新,健全工業能耗、環保、資源綜合利用等標準,促進工業企業由傳統制造向綠色制造轉型升級。積極推進中小企業綠色發展。大力推行靜脈產業園、無廢開發區建設。全面推行“環保管家”服務。
推進農業生產綠色生態發展。推進農林牧漁廢棄資源循環綜合利用,加強新技術、新模式推廣。加強農產品產地環境保護,嚴防耕地污染。實施化肥農藥減量化行動,推廣有機肥替代化肥,大力推廣綠色防控技術。加強秸稈資源化利用,到2025年,主要農作物秸稈綜合利用率力爭達到90%以上。推廣普及標準地膜、生物可降解地膜。引導規模以下養殖戶全面推廣畜禽糞污“截污建池、收運還田”,全面推進健康養殖。建設現代農業產業園和農業現代化發展區,標準化、規模化、產業化開發綠色有機農產品。積極爭取部省共建國家級綠色農業發展先行區。
提高服務業綠色低碳發展水平。以消費結構綠色低碳轉型升級引導第一、第二產業生產綠色轉型,實現一二三產業綠色低碳循環發展深度融合。以建設大滇西旅游環線、瀾滄江沿岸休閑旅游示范區、昆玉紅旅游文化帶和沿邊跨境文化旅游帶為引領,建設國際康養旅游區,推動旅游業綠色轉型升級,促進健康產業與旅游、體育、文化、教育等產業融合發展。加快建設綠色低碳現代物流,發展綠色倉儲,加強快遞包裝綠色治理。培育發展要素交易、服務貿易、品牌服務和在線經濟、共享經濟等新業態新模式,全面促進生產性、生活性服務業綠色低碳發展。
培育壯大環保產業。落實國家支持環保產業和低碳發展的一系列優惠政策,全面加快培育壯大節能環保產業。推廣使用《環境保護綜合名錄》規定的除外工藝和環境保護重點設備,積極推進工業節能環保技術裝備、能效之星產品等制造業發展。發展生態環境修復、環境風險與損害評價、綠色認證、通信業節能技術服務等新興環保服務業。加快節能環保技術研發、成果轉化、產品推廣應用。加快培育環境治理和生態保護市場主體,培育發展一批骨干企業。
構建綠色產業鏈供應鏈。加快建立以資源節約、環境友好為導向的全生命周期綠色供應鏈體系。發揮龍頭企業、大型零售商及網絡平臺的示范帶動作用,引導企業自主制定綠色供應鏈規范,積極應用物聯網、大數據和云計算等信息技術,建立綠色供應鏈管理體系。引導行業龍頭企業協同供應鏈上下游企業,推進綠色供應鏈試點。加快推進工業產品生態設計和綠色制造研發應用,全面提升工業產品的綠色設計能力。在重點行業推廣先進、適用的綠色生產技術和裝備,引導支持各地培育綠色工廠、綠色開發區、綠色供應鏈管理企業。建立綠色供應鏈激勵機制。
第四節 構建綠色資源利用新格局
實行資源全面節約戰略,以減量化、再利用、資源化為原則,以提高資源利用效率為重點,實施能效、水效“領跑者”制度,推進資源總量管理、科學配置、循環利用,爭當能源資源節約利用排頭兵。
全面促進資源化利用。深入推進各類開發區循環化改造,補齊和延伸產業鏈,推進能源資源梯級利用、廢物循環利用和污染物集中處置。以尾礦和共伴生礦、煤矸石、粉煤灰、建筑垃圾等為重點,積極推動大宗固體廢物綜合利用示范建設,提高礦產資源勘查合理開采和綜合利用水平。加強廢舊物品回收設施規劃建設,完善城市廢舊物品回收分揀體系。拓展生產者責任延伸制度覆蓋范圍,推行生產企業“逆向回收”等模式,建立健全線上線下融合、流向可控的資源回收體系。
深入開展節能降耗行動。強化能源消費強度和總量雙控,進一步完善能耗雙控制度,繼續實施二氧化碳排放強度控制制度,探索開展二氧化碳排放總量控制研究。強化節能審查源頭管控,嚴格節能監察,加快推動能耗在線監測系統建設與數據應用。深化工業、建筑、交通等領域和公共機構節能,推動5g、大數據中心等新興領域能效提升。強化重點用能單位節能管理,對鋼鐵、建材、化工、有色等高耗能行業實施更加嚴格的能效標準。推廣先進節能降耗技術,推進重點行業節能低碳改造。完善能源價格政策,落實能源階梯價格要求,嚴格實施差別電價、懲罰性電價。加強城市景觀照明節約用電,減少光污染。
實行最嚴格水資源管理。建立水資源剛性約束制度,落實水資源消耗總量和強度雙控目標責任。加強節水制度、政策、技術創新,調整用水結構,推進用水方式由粗放型向節約集約型轉變。聚焦農業、工業、城鄉居民生活用水等重點領域,實施重大節水工程,提高用水效率。加強工業節水,鼓勵和支持企業廢水處理回用,提高工業用水重復利用率。深入推進農業水價綜合改革,加快計量設施建設,健全農業節水激勵機制。推進服務業節約用水。大力推進再生水、雨水等非常規水資源利用。
提升土地資源集約利用水平。開展閑置土地清理行動,盤活存量建設用地,提高土地利用效率。加快推進工業用地“標準地”改革工作,實施“騰籠換鳥”行動,引導產業用地適度集中、高效利用。充分挖潛利用地下空間,推進建設用地的多功能立體開發和復合利用。保持查違拆違高壓態勢,確保違法建筑“零增量、減存量”。鼓勵開展城鄉建設用地增減掛鉤和工礦廢棄地復墾利用。實施壩區保護工程,盡量少占或不占壩區耕地。

第三章爭當深入打好污染防治攻堅戰排頭兵
圍繞建立健全以改善生態環境質量為核心的目標責任體系,嚴守環境質量底線,強化環境責任目標的硬約束,堅持精準治污、科學治污、依法治污,更加注重生態環境綜合治理、系統治理、源頭治理,保持力度、延伸深度、拓寬廣度,突出重點實施粗鋼產能清理整頓、城鎮污水垃圾治理、化工污染治理、農業面源污染治理、尾礦庫污染治理、長江禁捕整治、赤水河流域保護治理、劣ⅴ類水體治理“八大行動”,深入打好污染防治攻堅戰。
第一節 持續深入打好藍天保衛戰
堅持源頭防治、綜合施策,持續推進大氣污染防治攻堅行動,以細顆粒物和臭氧協同控制為主線,加快補齊臭氧治理短板,強化多污染物協同控制和區域協同治理,統籌推進應對氣候變化與環境治理、生態保護修復,實現“藍天白云、繁星閃爍”。
加強大氣多污染物協同防控。加強細顆粒物和臭氧協同控制,抓好氮氧化物和揮發性有機物等多污染物協同減排,穩步提升大氣環境質量。實施重點領域、重點行業減排工程,強化控煤、控氣(廢氣)、控車、控塵、控燒措施,持續推進污染源治理,著力推進多污染物協同減排。實施重點行業氮氧化物等污染物深度治理,強化焦化、建材、有色等行業工業爐窯綜合治理,全面完成鋼鐵企業超低排放改造工程,實施粗鋼產能清理整頓。以石化、化工、工業涂裝、包裝印刷、油品儲運銷、汽車維修(維護)等領域為重點,開展揮發性有機物污染綜合治理。嚴格機動車等移動源尾氣排放管控,持續打好柴油貨車污染治理攻堅戰。突出抓好揚塵、惡臭異味和餐飲油煙精細化管控。完善城市網格化監管機制,加強綠色施工管理。加強消耗臭氧層物質和氫氟碳化物環境管理。加強其他涉氣污染物治理。
分區施策改善區域大氣環境。強化大氣污染分區分時分類差異化、精細化協同管控,加強重點城市冬春、初夏季節細顆粒物和臭氧預報預警,重點行業實施錯峰限排,科學調整大氣污染防治重點區域范圍及污染防治政策。持續改善滇中地區環境空氣質量,推動重點行業綠色轉型、產業布局優化調整,完善大氣污染聯防聯控機制。提升滇西南環境空氣質量,以西雙版納、普洱、臨滄、德宏等西南沿邊州(市)為重點,推進細顆粒物和臭氧污染協同控制。探索跨境大氣污染防治合作,抓好生物質焚燒治理。強化污染天氣應對,加強監測預警應急能力建設,開展大氣污染防治掛牌督辦。

第二節 持續深入打好碧水保衛戰
統籌水資源、水環境、水生態系統治理,污染減排與生態擴容兩手發力,保好水、治差水,努力實現“水清岸綠、魚翔淺底”。
以革命性舉措抓好高原湖泊保護治理。深刻汲取滇池沿岸違規違建問題教訓,徹底轉變“向湖要地”、“環湖造城”的開發模式,持續推進滇池沿岸違規違建整治,深入推進高原湖泊依法依規保護。堅持“退、減、調、治、管”多措并舉,推動九大高原湖泊保護治理取得新突破。強化流域空間管控和生態減負,最大限度減少生產生活對湖泊的影響和破壞,嚴控生態保護核心區,禁止與生態保護無關的任何建設活動。強化生態保護緩沖區生態修復,進一步修復湖濱生態系統,引導人口和產業有序退出,控制污染排放,減輕污染負荷。調整流域農業結構,轉變農業生產方式,提高種植設施化、智能化、信息化水平,嚴格實施化肥農藥減量計劃,鼓勵施用有機肥,推廣畜禽糞污資源化利用技術,杜絕畜禽糞污直排。精準制定污染防控措施,全面完善九大高原湖泊流域截污治污體系,圍繞流域環湖截污、生態搬遷、礦山整治、農業面源污染治理、河道治理、環湖生態修復、水質改善提升、過度開發建設整治等實施湖泊保護治理攻堅戰,推動九大高原湖泊水生態環境穩定向好。加強湖泊研究,提升水質水量水華監測預警能力和湖泊保護治理信息化水平,實現湖泊管護科學化、規范化、高效化。樹立“讓湖泊休養生息”的理念,嚴厲治湖,依法治湖。

加大六大水系水污染防治力度。堅持共抓大保護、不搞大開發,實施長江禁漁整治,保護和恢復珍稀魚類種群資源,深入推進金沙江流域保護修復和污染防治,確保干流水質達到ⅱ類。全面加強赤水河流域(云南段)生態環境保護,抓好入河排污口整治,打造長江上游最美生態河流和綠色高質量發展示范區。以磷污染治理和重金屬環境風險防控為重點,深入推進珠江流域水污染防治,確保干流水質達到ⅲ類。按照“干流保護為主,支流重點防治”的原則,確保西南諸河跨境河流水環境安全。強化“保好水”與“治差水”協同推進,確保優良水體比例穩定提升,基本消除劣ⅴ類水體。推進重點流域岸線生態修復,加強小水電站清理整頓,保障河道生態流量。強化水陸統籌,推進上下游、左右岸、干支流協同治理。加強長江入河排污口排查整治,強化截污治污。推進地下水環境狀況調查評估,加強重點區域地下水污染風險管控。優化地表水生態環境質量目標管理,開展河湖水生態考核評價試點。

持續提升飲用水安全保障水平。健全飲用水水源保護區制度,提升集中式飲用水水源地規范化建設水平。持續鞏固地級集中式飲用水水源保護治理成果,全面開展縣級集中式飲用水水源不達標整治,強化鄉鎮級水源保護區環境問題排查整治,加強農村飲用水水源保護,推動跨界水源聯保共治。加強集中式飲用水水源監控能力建設,強化全過程監管,提高風險防控和預警應急能力。

持續深化水污染治理。狠抓突出生態環境問題整改,扎實推進城鎮污水垃圾處理和工業、農業面源、船舶、尾礦庫等污染治理工程。加強入河排污口設置管理,依法依規開展入河排污口設置審核。強化縣級及以上城市建成區入河排污口排查整治。以截污治污為重點,解決管網溢流等突出問題,持續推進城鎮污水處理設施提標改造及管網建設,實施一批影響“脫劣”的老舊小區改造、管網“最后一公里”等硬骨頭工程,逐步消除建成區污水直排現象。加大現有開發區整治力度,持續開展各類開發區、化工園區、“三磷”行業污染治理專項行動,推動磷礦、磷化工企業穩定達標排放,加強磷石膏綜合利用。制定并實施省級總磷污染控制方案,加大磷污染治理力度。開展各類開發區水污染整治專項行動,推動提升開發區污水收集處理效能,提高污染治理能力,防范化工園區環境風險。強化農業面源污染治理,實施化肥農藥減量增效行動和農膜回收行動,優化畜禽及水產養殖空間布局,全面推進畜禽糞污資源化利用,加強水產養殖尾水治理,選擇重點區域開展農業面源污染治理與監督指導試點。

整治黑臭水體。鞏固地級城市黑臭水體整治成效,建立“長治久清”長效機制。推進縣級城市建成區黑臭水體整治,堅持控源截污、內源治理、生態修復、活水保質,到2025年,縣級城市建成區基本消除黑臭水體。選擇昆明及九大高原湖泊等重點區域流域開展農村黑臭水體治理試點,以點帶面推進全省農村黑臭水體治理,到2025年,完成納入國家監管清單的農村黑臭水體整治,穩步消除較大面積的農村黑臭水體。

第三節 持續深入打好凈土保衛戰
堅持預防為主、保護優先、風險管控、安全利用,持續推進土壤污染防治攻堅行動,強化土壤污染源頭防控,加強重點行業污染源環境監管,深入推進農業面源污染防治,確保“吃得放心、住得安心”。
強化土壤污染源頭防控。加強空間布局管控,深入推進污染地塊和國土空間規劃“一張圖”管理。有序推進永久基本農田劃定工作,在永久基本農田集中區域,不得規劃新建可能造成土壤污染的建設項目。完善土壤污染重點監管單位名錄和全口徑涉重金屬重點行業企業清單,加大土壤監測及隱患排查力度,依法將土壤污染防治要求納入排污許可證。持續推進耕地周邊涉鎘等重金屬行業企業排查整治。加強企業拆除活動監管,防范拆除活動污染土壤。
推進農用地土壤污染防治和安全利用。落實農用地分類管理制度,加大優先保護類耕地保護力度,對安全利用類和嚴格管控類農用地依法采取風險管控措施,鞏固和提升受污染耕地安全利用水平。受污染耕地集中的縣(市、區)開展污染溯源,因地制宜制定實施安全利用方案。實施土壤降酸改良工程,探索建立鎘污染農田安全利用模式。根據土地利用變更、土壤和農產品協同監測結果等,動態調整耕地土壤環境質量類別。
有效管控建設用地土壤污染風險。嚴格建設用地土壤污染風險管控和修復名錄內地塊的準入管理,建立污染地塊數據庫及信息平臺。強化土地收回、征收和轉讓等環節聯合監管,污染地塊應凈土收儲、凈土供應、凈土開發。對暫不開發利用或現階段不具備治理修復條件的污染地塊,實施土壤污染風險管控。以危險化學品生產、煉焦、鉛鋅礦采選和冶煉、銅礦采選等行業為重點,加強關閉搬遷后騰退地塊污染風險管控和治理修復。完成人口密集區危險化學品生產企業搬遷改造。持續推進重金屬或有機污染物污染地塊固化穩定化、原位化學氧化等技術措施的本地化應用。鼓勵充分運用國家綠色發展基金、eod模式,開展“土壤修復+開發建設”模式試點。

第四節 提升固體廢物危險廢物風險管控處置水平
完善環境風險常態化管理體系,強化危險廢物、醫療廢物、重金屬和尾礦環境風險管控,加強新污染物治理,有效防范環境風險。
加快提升固體廢物污染防治水平。推進固體廢物管理制度改革,加強源頭減量和資源化利用,促進主要工業廢棄物利用,加快構建廢舊物資循環利用體系。推進全省廢鋼鐵加工、廢礦物油和廢舊輪胎綜合利用等行業規范發展,推動新能源汽車動力蓄電池回收利用體系建設。推動大宗工業固體廢物貯存處置總量增長趨零,持續實施歷史遺留工業固體廢物堆場治理。推行生活垃圾分類,加快垃圾焚燒設施建設,生活垃圾日清運量超過300噸的城市力爭實現原生垃圾零填埋,開展小型生活垃圾焚燒建設試點,深入開展非正規垃圾填埋場排查整治。加強白色污染治理,積極推廣替代產品。加強無廢社區、企業、學校等“無廢細胞”建設,以州(市)政府所在地城市為重點開展“無廢城市”建設。全面禁止進口固體廢物,持續保持打擊“洋垃圾”走私高壓態勢。

加強危險廢物醫療廢物收集處理。統籌危險廢物集中處置利用設施建設,提升收集、處置與利用能力,實現處置能力與產廢情況總體匹配。提升企業、各類開發區危險廢物自行處置利用能力,健全收運體系,開展危險廢物集中收集貯存試點。健全醫療廢物收集轉運處置體系,提升縣(市、區)醫療廢物收集轉運處置能力。完善醫療廢物應急處置物資儲備體系,保障重大疫情醫療廢物應急處置。提升危險廢物監管、處置利用和環境風險防范預警與應急管理能力。深入開展危險廢物規范化環境管理與專項整治,建立危險廢物跨省轉移“白名單”制度,嚴厲打擊危險廢物非法轉移傾倒等違法犯罪行為。

進一步加強重金屬污染防控。以重點重金屬污染物減排為抓手,深入開展重點行業重金屬污染綜合治理,有效管控重點區域重金屬污染。完善全口徑清單動態調整機制,加強重金屬污染物減排分類管理,推行企業重金屬污染物排放總量控制制度。嚴格重點行業企業準入管理,優化涉重金屬產業結構和布局,依法推動落后產能退出。加強重點行業企業清潔生產改造,推動重金屬污染深度治理,開展涉鎘涉鉈涉錳企業排查整治行動,加強涉重金屬固體廢物環境管理,推進涉重金屬歷史遺留問題治理。開展尾礦庫污染治理,加強環境風險隱患排查整治。

重視新污染物治理。開展新污染物篩查與評估,建立清單,制定實施新污染物治理行動方案,開展化學物質生產使用信息調查。針對持久性有機污染物、內分泌干擾物等新污染物,實施調查監測和環境風險評估,建立健全有毒有害化學物質環境風險管理制度。嚴格執行產品質量標準中的有毒有害化學物質含量限值,對使用有毒有害化學物質或在生產過程中排放新污染物的企業,全面實施強制性清潔生產審核。加強石化、涂料、紡織印染、橡膠、農藥、醫藥等行業新污染物環境風險管控。
第四章爭當生物多樣性保護排頭兵
進一步彰顯云南生物多樣性優勢,將生物多樣性保護理念融入生態文明建設全過程,全面提升“動物王國”、“植物王國”、“世界花園”的影響力,共建萬物和諧的美麗家園,建立全國生物多樣性保護樣板區。
第一節 持續完善生物多樣性保護體系
優化就地保護體系,完善遷地保護體系,加強生物遺傳種質資源保護,鞏固我國重要生物多樣性寶庫優勢。
優化就地保護體系。優化調整自然保護地,加強對生物多樣性保護優先區域、重點生態功能區的生物多樣性保護和監管。依托“三屏兩帶多點”生態安全格局,構建生態廊道,促進物種遷徙和基因交流。合理布局建設物種保護空間體系,重點加強珍稀瀕危動植物、旗艦物種和指示物種棲息生境保護。完善建立保護點或保護小區,加強珍稀瀕危特有物種、極小種群物種和重要遺傳種質資源的搶救性保護和恢復。持續推進各級各類自然保護地、城市綠地等保護空間標準化、規范化建設,完善和落實自然保護地設立、晉(降)級、調整和退出制度。
完善遷地保護體系。加強現有植物園、樹木園、野生動物收容救護中心、保育救助站、增殖站(場)、繁育基地等的建設。科學規劃、完善遷地保護體系,重點在滇東北、滇東南、滇西北、滇西等布局新建一批遷地保護設施,填補重要區域和重要物種的遷地保護空缺。科學開展珍稀瀕危特有動植物、極小種群物種的遷地保護,構建珍稀瀕危動植物、旗艦物種和指示物種的遷地保護群落。對于棲息地環境遭到嚴重破壞的重點物種,加強其替代生境的研究與示范,推進人工繁育野化回歸工作。抓好遷地保護種群的檔案建設與監測管理。
加強生物遺傳種質資源保護。健全種質資源保護體系,以中國西南野生生物種質資源庫為重點,進一步完善種質資源庫(場、區、圃)、微生物菌種保藏中心等建設,加強對具有重要經濟價值和科研價值物種種質資源的離體保存。以高黎貢山等地區為重點開展野生生物種質資源調查。開展野生中藥材、花卉、菌類等種質資源調查與保護,建立古茶樹資源保護庫,加強古樹名木保護。
第二節 建立健全生物多樣性監管體系
以有效應對挑戰、全面提升保護水平為目標,進一步提高全省生物多樣性保護和管理水平。
開展生物多樣性調查監測評估。推進重要生態功能區和生物多樣性保護優先區域的生物多樣性本底調查,持續開展農作物、畜禽品種、藥用植物、野生菌種等生物遺傳和種質資源以及相關傳統知識的調查、編目,建立生物多樣性數據庫與監管信息系統。定期更新生物物種名錄、生物物種紅色名錄、外來入侵物種名錄、重點保護動植物物種名錄。構建生物多樣性定位觀測網絡,加強典型生態系統、重點保護物種和重要生物遺傳資源的觀測,開展氣候變化與生物多樣性觀測與研究。推動生物多樣性監測現代化,加強生物多樣性數據共享,建立預警技術體系和應急響應機制。探索建立云南生物多樣性保護評估標準體系和評價技術規范,定期發布云南生物多樣性保護成效綜合評估報告,開展大型工程建設、資源開發利用等專項生物多樣性影響評價,開展外來物種入侵、氣候變化以及自然災害等對區域生物多樣性的影響評估。
加強生物多樣性保護監督管理。加強生物多樣性保護和管理能力建設,推動建立重要保護物種棲息地變化及生態破壞定期遙感監測機制,加大對危害國家重點保護野生動植物及其棲息地等行為的生態環境保護督察力度。在金沙江、滇池等重點水域和問題突出的其他水域,定期組織開展河湖禁漁或禁漁期專項執法行動。健全多部門聯合執法聯動機制,強化行政執法與刑事司法銜接,嚴肅查處危害生物多樣性的違法行為。
第三節 推進生物多樣性可持續利用
堅持保護優先、合理利用的原則,充分發揮云南生物多樣性優勢,積極推動生物資源創新開發利用,大力促進生物經濟發展,讓良好的生物生態優勢轉化為經濟優勢,造福各族人民。
加強生物資源開發和可持續利用技術研究。加強生物多樣性可持續利用技術研發,支持生物工程技術中心和重點實驗室、科技轉化平臺建設,推動科研成果轉化應用。加強對已知和具有潛在經濟價值物種的開發利用研究,大力開展對新作物、新品種、新品系、新遺傳材料的調查研究。加大云茶、云花、云藥等高原特色產業的品種選育繁育力度,創新培育自主優良品種。加強生物多樣性服務功能修復和提升的系統性技術攻關,推進技術集成和管理創新。
大力發展特色生物資源產業。大力促進生物資源開發利用,發展生物經濟。加強生物多樣性開發利用科技成果推廣,大力發展生態旅游、生物醫藥、花卉等生物產業。繼續推進三七、天麻、滇重樓等道地藥材標準化種質基地建設,壯大綠色健康產業。穩定甘蔗、茶、咖啡、天然橡膠等作物種植面積,加強品種創新,提高經濟價值。推動傳統果蔬、食用菌、畜產品精深加工業不斷壯大。大力發展油料、香料、堅果等特色林木種植。積極培育花卉園藝產業,拓展延伸高附加值產業鏈。推動發展生物資源培育利用、生物質轉化利用、農作物病蟲害綠色防控等綠色產業。加強生物多樣性保護與鄉村振興協調發展。建立健全自然保護地特許經營制度。
第四節 推進生物多樣性保護再上新臺階
立足優勢,突出重點,打造亮點,擦亮名片,鞏固云南生物多樣性保護和利用的優勢地位,爭當生物多樣性保護的引領者和合理利用的典范。
完善生物多樣性保護政策制度。認真執行《云南省生物多樣性保護條例》及相關法規,研究制定生物安全管理、野生植物保護、外來物種管理、生物遺傳資源獲取與惠益分享管理、生物多樣性相關傳統知識保護、生態廊道建設管理等地方性法規。完善生物多樣性保護委員會統籌協調機制,建立自然保護地生態保護補償制度,落實生態環境損害賠償制度,推行森林、河流、湖泊、草原等生物棲息地休養生息支持政策和制度,健全耕地休耕輪作制度。完善生物多樣性保護監管制度體系。
深入開展國際合作。深化聯合國《生物多樣性公約》第十五次締約方大會(cop15)成果,貫徹落實“2020年后全球生物多樣性框架”。積極參與各類國際組織、機構的生物多樣性保護與治理活動,繼續加強與東盟、大湄公河次區域等的生物多樣性保護交流合作。通過雙邊、多邊合作平臺,推動知識、信息和科技交流與成果共享,推廣云南生物多樣性保護成功案例,提升國際影響力。積極參與打擊跨境生物資源貿易犯罪國際專項聯合執法行動。
推進生物多樣性主流化。推動將生物多樣性保護納入各地區各有關領域中長期規劃,編制《云南省生物多樣性保護重大工程規劃》。搭建生物多樣性保護公眾參與平臺,打造城市生物多樣性“示范窗口”,建設一批生物多樣性科普基地,積極推動國家植物博物館建設。推動將生物多樣性保護納入各地區各有關部門的主要工作內容,進入企業的規劃、建設與生產過程,以及公眾的日常生活。進一步加大對生物多樣性相關法律法規、保護知識、重大成果的宣傳普及力度。加強生物多樣性知識培訓,引導各級政府、企事業單位、社會團體和公眾參與生物多樣性保護,營造全民保護生物多樣性的良好氛圍。

第五章爭當生態安全體系建設排頭兵
圍繞全面構建以生態系統良性循環和環境風險有效防控為重點的生態安全體系,廣泛推行基于自然的解決方案,加強生態系統保護修復,強化生物多樣性保護和生物安全保障,增強重點區域生態功能,增值生態資產,筑牢國家西南生態安全屏障,保障國土生態安全。
第一節 完善生態安全屏障體系
科學構建基于主體功能區劃的國土空間開發保護新格局,健全國土空間開發保護制度,優化生態安全屏障體系,嚴格生態空間管理,嚴防擠占生態空間,堅決守住生態保護紅線和自然生態安全邊界。
建立完善生態安全屏障保護修復格局。落實國家生態安全戰略,加強以青藏高原東南緣生態屏障區、哀牢山無量山生態屏障區、南部邊境生態屏障區、以金沙江為主的干熱河谷帶、滇東滇東南石漠化帶、高原湖泊及重要自然保護地“三屏兩帶多點”為重點的重要生態系統保護和修復,協同推進怒江、普洱—西雙版納等生態廊道及老君山、哀牢山、烏蒙山等重要生態節點建設。健全區域聯動機制,提高生態風險預警防控能力。科學評估調整并嚴守生態保護紅線,優化完善自然保護地空間布局,落實生物多樣性保護優先區域、重點生態功能區、生態環境敏感區和脆弱區生物多樣性保護政策。強化河湖岸線空間管控,編制河湖岸線保護與利用規劃,加強河湖岸線執法監督,建立全河道治理、岸線保護與利用相結合的機制。
構建以國家公園為主體的自然保護地體系。科學劃定自然保護地類型和范圍,構建統一的自然保護地分類分級體系。將生態功能重要、生態系統脆弱、自然生態保護空缺的區域納入自然保護地體系。推動亞洲象、高黎貢山、普達措等創建國家公園。完善自然保護地基礎設施,推進自然保護地標準化建設。依法解決自然保護地歷史遺留問題。
第二節 著力提升生態系統質量和穩定性
實施生態保護和修復重大工程,著力提高生態系統質量,增強生態系統穩定性,促進自然生態系統良性循環。
實施生態系統保護修復。實施《云南省重要生態系統保護和修復重大工程總體規劃(2021—2035年)》,推動森林保護修復和質量提升重點工程建設。全面推行林長制,加強天然林保護、公益林管護,繼續全面停止天然林商業性采伐。持續開展綠美云南建設,深入推進國土綠化行動,鞏固退耕還林還草成果。推進國家儲備林建設。以長江上游重點生態區、青藏高原東南緣生態屏障區、高黎貢山、赤水河流域(云南段)、九大高原湖泊流域等區域為重點,加強重點生態系統保護和修復。加強金沙江干熱河谷區、高寒山區等困難立地區域的植被恢復。加強對潛在石漠化地區的監測和生態環境保護修復。促進城市生態修補與修復。堅持因地制宜,積極推進歷史遺留礦山生態修復,形成與周邊生態環境相協調的修復成效,“十四五”期間完成礦山恢復治理面積7500公頃。
強化重要濕地保護恢復。加強濕地類型自然保護區、濕地公園、濕地保護小區等建設,形成覆蓋面廣、連通性強、層級合理的濕地保護管理體系。實施濕地保護恢復工程,以長江重點生態區、重要濕地、濕地自然保護區、濕地公園等為重點,對集中連片、功能退化的濕地進行修復和綜合整治,穩步提升濕地生態系統功能和質量。推進納帕海、拉市海、大山包、碧塔海等國際重要濕地及其他小微濕地保護修復,不斷提升濕地生態質量和功能。全面提升濕地保護管理能力和水平,建立完善濕地監測和分級管理體系。
強化沿邊一線生態建設。強化生態安全屏障規劃和項目在沿邊一線的推動落實。以南部邊境生態屏障區為重點,實施天然林保護、退化林修復、退耕還林、濕地保護恢復等,強化邊境生態安全建設。加強旗艦物種生境保護恢復,推動沿邊地區生物多樣性廊道建設。加強自然保護區建設與管理,強化沿邊一線生態環境監管能力建設。
第三節 統籌防范自然生態環境風險
堅持底線思維,牢固樹立生態安全是國家安全重要組成部分的生態安全觀,切實把生態環境風險納入常態化管理,系統構建全過程、多層次生態環境風險防范體系,爭當防范化解生態環境風險排頭兵。
強化生態環境風險防范。堅持常態化全面梳理排查風險隱患,突出重點領域和重點問題,組織開展全面排查、專項排查、重點抽查、跟蹤復查。加強環境風險評估研究,建立風險隱患排查清單,制定風險防范措施。加強生態環境保護應急能力建設,完善應急預案管理。
加強生物環境安全管理。建立健全生物環境安全評估與監管技術支撐體系,加強外來物種、疫源疫病、轉基因生物環境釋放等風險監測與評估,強化生物種質資源和遺傳資源安全管理,保障生物和生態環境安全。聚焦國家公園、自然保護區、風景名勝區、重要生態涵養區等重點生態區域,開展重大外來入侵物種綜合防控,遏制擴散蔓延趨勢。持續開展自然生態系統外來入侵物種調查、監測和預警,加強風險評估管理,及時更新外來入侵物種名錄,實施分級防控。加強邊境地區外來入侵物種管理,強化重點生態區域檢疫基礎設施建設。加強生物技術環境安全監管,建立健全生物技術環境風險控制體系。建立檢疫御災體系,推進部門間檢疫執法聯動常態化、制度化,推動區域間聯檢聯控。加強基層應急防治物資儲備庫等建設,健全生物安全管理和應急處置機制。
提高各類自然災害防御能力。加強防災減災體系建設,推動防災減災從應急救災向自然災害風險管控轉變。做好第一次全國自然災害綜合風險普查有關工作,開展重點隱患調查評估,提高科學防范應對能力和統籌防治水平。大力推動數字技術在防災減災預警預報、監測分析等方面的應用,構建完善防災減災大數據平臺,開展常態化精密預警智控。建立防災減災救災專家庫,強化應急救援隊伍和指揮體系建設,培育壯大應急管理人才隊伍。加強防災基礎設施建設,加大防災減災科普力度,強化基層防災減災救災網格化管理。落實防災減災救災屬地管理責任,加強各地區各部門協同聯動,完善應急保障要素配置機制。

第六章爭當生態文化體系建設排頭兵
堅持以習近平生態文明思想為指引,建設彰顯云南特點的新時代生態文化,培育生態道德和行為準則,建立健全以生態價值觀念為準則的生態文化體系,為建設人與自然和諧共生的現代化提供強有力的思想保證、精神動力和智力支持。
第一節 厚植生態文明思想文化
牢固樹立生態文明核心價值觀念,進一步凝聚全社會共同支持參與生態文明建設的精神力量,打牢爭當全國生態文明建設排頭兵的思想基礎。
樹立生態文明核心價值觀念。充分認識生態文明建設在黨和國家事業發展全局中的重要地位,秉持人與自然生命共同體理念,堅持正確的生態觀、發展觀,站在人類文明負責的高度,尊重自然、順應自然、保護自然,像保護眼睛一樣保護生態環境,像對待生命一樣對待生態環境。深刻把握人與自然和諧共生的科學自然觀、綠水青山就是金山銀山的重要發展理念、良好生態環境是最普惠民生福祉的宗旨精神和山水林田湖草沙冰是生命共同體的系統思想。切實將持續深入學習習近平生態文明思想作為各級黨政班子理論學習的專題課、各級黨校(行政學院)干部教育培訓的必修課、大中專院校和基礎教育的公共課,切實加強宣傳教育,爭當學習貫徹習近平生態文明思想排頭兵。
發掘和傳承民族生態文化。繼承和弘揚中華文明善待自然的生態文化和生態智慧,推動優秀傳統生態文化創造性轉化、創新性發展。依托民族傳統文化生態保護區、民族文化傳承基地、歷史文化名鎮(村)、民族特色村寨等載體,大力開展民族傳統生態文化保護和傳承,推進生態文化村、民族文化生態旅游村建設。系統挖掘、整理和研究民族優秀生態文化,推進民族生態文化目錄體系檔案建設。
繁榮社會主義生態文化。加強社會主義生態文化基礎理論研究與實踐應用。加大生態文明建設題材作品創作力度,鼓勵開發生態文化產品,打造生態文化品牌,創作一批生態文化文藝作品,建設一批生態文化教育基地。抓好生態文明傳播平臺建設,開展生態文明建設主題傳播活動,講好生態文明建設的云南故事。
第二節 培育生態文明行為文化
大力倡導生態道德,推行綠色低碳消費模式,引導形成綠色、環保、節約的行為文化,逐步推動生態文明價值觀念和行為準則在全社會牢固樹立。
提高全民生態文明意識。建立完善生態文明教育體系,將生態文明教育納入國民教育體系,印發《云南省高等學校生態文明教育指導綱要》、《云南省中小學幼兒園生態文明教育指導綱要》,強化生態文明教育師資隊伍建設。積極申報建設國家生態環境科普基地,加強省級生態環境科普基地和生態文明教育基地建設,積極推動國家青少年自然教育綠色營地申報推薦工作。持續開展“美麗中國,我是行動者”提升公民生態文明意識行動計劃,深入開展愛國衛生“7個專項行動”。結合cop15在昆明舉辦等契機,充分利用各類相關節日活動,搞好重大宣傳策劃,組織舉辦形式多樣的生態文明主題宣傳活動。加強生態旅游等活動中的生態文明體驗式教育。
大力倡導綠色低碳生活。積極圍繞《公民生態環境行為規范(試行)》,廣泛宣傳簡約適度的生活理念,積極倡導綠色低碳的生活方式,營造全社會崇尚、踐行綠色低碳發展理念的良好氛圍。推進黨政機關厲行節約反對浪費,推行綠色辦公,加大綠色采購力度,全面實施垃圾分類。鼓勵綠色出行,引導公眾選擇公共交通方式出行。推進全民積極踐行綠色低碳的消費模式和生活方式。鼓勵消費者購買和使用高效節能節水節材產品,推動生產者簡化產品包裝。積極踐行“光盤行動”,堅決制止餐飲浪費行為,反對過度消費。堅決革除濫食野生動物等陋習。著力推動塑料污染治理。鼓勵賓館、飯店、景區推出綠色旅游、綠色消費措施,嚴格限制一次性用品使用。在機關、學校、商場、醫院、酒店等場所全面推廣使用節能、節水、環保、再生等綠色產品。開展綠色生活綠色消費統計,定期發布城市和行業綠色消費報告。
推進生態環境保護全民行動。充分發揮工會、共青團、婦聯等群團組織作用,積極動員廣大職工、青年、婦女參與生態環境保護。發揮行業協會商會橋梁紐帶作用,促進綠色低碳生產生活的行業自律。引導具備資格的環保組織依法開展生態環境公益訴訟等活動。鼓勵開展生態環境保護公益活動,廣泛發展生態環境保護志愿服務項目和志愿者隊伍。鼓勵通過村規民約、居民公約加強生態環境保護。大力宣傳生態環境保護先進典型,鼓勵新聞媒體對各類破壞生態環境問題、突發環境事件、環境違法行為進行輿論監督。強化公眾監督,繼續推進環境政務新媒體矩陣建設,加大信息公開力度,推進信訪投訴工作機制改革,完善公眾監督和舉報反饋機制,暢通生態環境保護監督渠道。健全生態環境保護公眾參與機制,保障公眾的知情權、監督權、參與權。
第三節 加強生態文化基礎建設
深入推進“綠色細胞”工程,完善綠色低碳生產生活基礎設施,強化生態文明建設的典型引領作用,培育和發展生態文化產業,為繁榮生態文化奠定基礎。
廣泛開展綠色生活系列行動。深入開展建設節約型機關、綠色家庭、綠色學校、綠色社區、綠色商場、綠色酒店等綠色生活行動,健全相關制度政策。深化公交都市建設,以昆明市、保山市、玉溪市和普洱市為試點開展“綠色出行”建設,推廣新能源和清潔能源公交車,提高城市公共交通機動化出行分擔率。推進城市社區等公共場所基礎設施綠色化,推廣使用節能、節水器具,完善垃圾分類制度,全面建設分類投放、分類收集、分類運輸、分類處理的生活垃圾處理系統。實施噪聲污染防治行動,加快解決群眾關心的突出噪聲問題,強化聲環境功能區管理,地級及以上城市全面實現功能區聲環境質量自動監測,全省聲環境功能區夜間達標率穩定在85%以上。廣泛開展寧靜社區、寧靜街區、寧靜小區建設,完善各類降噪設施,強化夜間施工管理,營造寧靜和諧的生活環境。
深入開展生態文明示范創建活動。深入開展生態文明建設示范創建,以典型引領加速提升全省生態文明建設水平。以縣(市、區)為重點,持續推進生態文明建設示范區創建,推動創建成果和成效“提檔升級”,有效促進國家生態文明建設示范區不斷涌現。積極開展生態產品價值實現機制試點建設,高水平創建“綠水青山就是金山銀山”實踐創新基地。繼續開展“國家環境保護模范城市”創建,提升城市生態環境保護和環境管理水平。深入開展美麗城市、美麗鄉村、美麗社區、特色小鎮和美麗河湖、美麗公路建設。廣泛開展環境友好型企業達標建設,推進綠色開發區、綠色礦山建設。
推進生態文化事業和產業發展。加快實施生態文化惠民工程,建設生態文化基礎設施和公共服務載體,推進公共生態文化場館場地免費開放和數字化發展。推動生態文化與生態產業融合發展,將具有云南特點的森林文化、竹文化、花文化、茶文化、中草藥文化等融入生態產業發展之中,貫通產加銷,融合農文旅,打造一批有影響力、代表性的生態文化品牌,促進生態文化產業發展。開發生態文化創意產品,發展生態文化服務業。

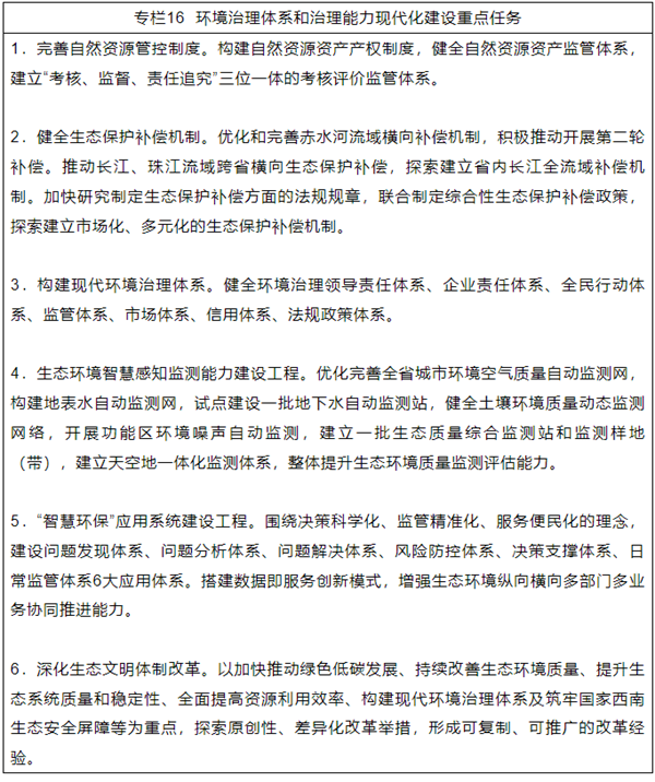
第七章爭當生態環境治理體系和治理能力現代化排頭兵
深化生態文明體制改革,堅持黨的領導,健全政府為主導、企業為主體、社會組織和公眾參與的生態環境治理體系,構建一體謀劃、一體部署、一體推進、一體考核的制度機制,推進生態環境治理體系和治理能力現代化。
第一節 優化生態文明考核和責任追究制度
全面加強黨對生態文明建設的領導,完善省負總責,州(市)、縣(市、區)抓落實的工作機制,健全各項工作責任制度,確保黨中央、國務院關于生態文明建設的決策部署及省委、省政府工作要求貫徹落實,爭當生態文明制度建設排頭兵。
健全生態文明建設責任和考核制度。省委、省政府對全省生態文明建設負總體責任,州(市)、縣(市、區)黨委和政府承擔具體落實責任,各級黨委和政府主要負責同志落實第一責任人責任,完善相關工作責任機制。健全生態文明目標體系、考核辦法、獎懲機制,推行主體功能區差別化考核制度,完善考核評價體系。嚴格落實《云南省省級有關部門和單位生態環境保護責任清單》,建立完善州(市)、縣(市、區)有關部門生態環境保護責任清單制度,進一步形成齊抓共管、各負其責的生態環境保護工作格局。
全面落實黨政領導干部責任追究制度。全面推行領導干部自然資源資產離任(任中)審計制度,加強部門聯動,加快建立數據共享平臺。運用好生態文明建設評價考核制度、黨政領導干部自然資源資產離任(任中)審計制度等成果,建立健全問題整改、責任追究制度,實施最嚴格的考核問責。
第二節 健全生態文明法治監督體系
健全生態文明法治監督體系,推動生態文明建設進入法治軌道,讓制度成為剛性約束和不可觸碰的高壓線,為生態文明建設提供強有力的法治保障,爭當生態文明體制機制創新排頭兵。
健全生態文明建設法規標準體系。強化生態文明建設法規制度的引領和約束,開展生態文明地方立法基礎研究,進一步完善全省生態文明建設法規規章體系,健全完善涵蓋山水林田湖草沙冰等領域的專項法規制度。圍繞推進能源革命、清潔生產和綠色低碳消費等,制定完善地方性法規和相關激勵、約束政策,促進綠色低碳生產生活加快轉型。加強執法檢查監督,確保生態環境保護法律法規有效實施。完善生態文明建設優勢領域和生態環境保護重點領域的地方標準,推進地方標準應用和實施。
建立健全全過程監管體系。嚴格環境準入管理,建立以“三線一單”生態環境分區管控體系為基礎的區域生態環境管理格局,全面落實環境影響評價制度和排污許可制度,強化規劃環評質量與效力監管。提升生態環境監測預警能力和監督執法水平,健全生態環境網格化監管體系以及“雙隨機、一公開”環境監管、聯合執法、區域交叉檢查和專案查辦等制度,完善區域協作機制,推進環境司法聯動。實行重大生態環境問題整改閉環管理,全面建立省、州(市)、縣(市、區)三級生態環境問題報告制度。強化生態環境信息公開,健全公眾監督的生態環境治理全民行動體系。
全面落實生態環境保護督察制度。貫徹落實中央生態環境保護督察制度,不斷健全省級生態環境保護督察體制機制。嚴格落實《云南省生態環境保護督察實施辦法》,持續開展例行督察、專項督察和日常督察,適時開展督察“回頭看”,落實生態環境保護“黨政同責、一崗雙責”。堅持問題導向,全力推進中央、省級生態環境保護督察及“回頭看”反饋問題整改,抓實抓好長江經濟帶生態環境警示片指出問題整改,集中攻克群眾身邊的突出生態環境問題,持續改善生態環境質量。
第三節 建立健全生態產品價值實現機制
以體制機制改革創新為核心,加快探索政府主導、企業和社會各界參與、市場化運作、可持續的生態產品價值實現路徑,著力構建綠水青山轉化為金山銀山的政策制度體系。
完善自然資源資產產權和管理制度。健全自然資源確權登記制度,逐步實現自然資源確權登記全覆蓋,劃清所有權和使用權邊界,加快構建分類科學的自然資源資產產權體系。完善自然資源調查監測體系,開展自然資源統一調查監測評價,建立自然資源資產核算評價制度。逐步建立資源環境承載能力和國土空間開發適宜性監測預警長效機制。依托統一的公共資源交易平臺,深入推進全民所有自然資源資產有償使用制度改革,落實土地資源有償使用制度,完善礦產資源有償使用制度,建立健全水資源和林草資源有償使用制度,完善自然資源資產分等定級價格評估制度、資產審核制度。
構建價格形成機制和交易機制。建立覆蓋各級行政區域的生態產品總值統計制度,探索將生態產品價值核算基礎數據納入國民經濟核算體系。探索建立反映自然資源和生態產品保護開發成本的價值核算方法,逐步完善體現市場供需關系的生態產品價格形成機制。推動生態資源權益交易,統籌推進自然資源資產和生態產品交易平臺及服務體系建設,促進自然資源資產和生態產品流轉順暢、交易安全、利用高效。
拓展生態產品價值實現模式。采取多樣化模式和路徑,科學合理推動生態產品價值實現。運用先進技術實施精深加工,拓展延伸生態產品產業鏈和價值鏈。打造旅游與康養休閑融合發展的生態旅游開發模式。鼓勵盤活廢棄礦山、工業遺址、古舊村落等存量資源,推動相關生態文化、休閑旅游創意產品開發。鼓勵將生態環境保護修復與生態產品經營開發權益掛鉤。建立和規范生態產品認證評價標準,建立生態產品質量追溯機制,健全生態產品交易流通全過程監督體系。支持農民入股分紅,保障參與生態產品經營開發村民的利益。
完善多元化生態保護補償長效機制。健全生態保護補償政策法規制度,全面推進生態保護補償機制構建。積極爭取國家財政支持,加大對重點生態功能區等區域的生態保護補償力度,推進綜合補償試點。建立健全分類補償制度,健全水源地、濕地等生態保護補償機制,完善以綠色生態為導向的農業生態治理補貼制度。完善流域橫向生態保護補償機制,持續推進赤水河流域生態保護補償試點。鼓勵各地政府依法依規統籌生態環境保護領域轉移支付資金,通過設立市場化產業發展基金等方式,支持基于生態環境系統性保護修復的生態產品價值實現工程建設。建立完善市場化、多元化生態保護補償機制,探索發行債券、社會捐助等方式,拓展生態保護補償資金來源。探索異地開發補償模式,建立利益分配和風險分擔機制。通過設立符合實際需要的生態公益崗位等方式,對主要提供生態產品地區的居民實施生態保護補償。建立健全生態保護補償配套機制,完善生態保護補償監測支撐體系。
第四節 構建現代環境保護與治理體系
完善生態文明領域統籌協調機制,強化生態環境保護治理責任,推進生態環境治理體系和治理能力現代化,爭當生態環境治理體系和治理能力建設排頭兵。
健全環境保護與治理企業責任體系。全面實行排污許可制,加快構建以排污許可制為核心的固定污染源監管制度體系。全面推行排污許可“一證式”管理,建立基于排污許可證的排污單位監管執法體系和自行監測監管機制,督促企業自覺履行污染治理的主體責任。推進生產服務綠色化,積極踐行綠色低碳生產方式,加大清潔生產推廣力度,減少污染物排放,落實生產者責任延伸制度。加強企業環境治理責任制度建設,健全排污企業環境信息公開制度。健全生態環境損害賠償制度,完善生態環境損害行政執法與司法銜接機制,加強生態損害賠償制度與檢察公益訴訟制度的銜接,強化生態環境損害賠償和責任追究。
健全環境保護與治理市場體系。強化政策協同,加快構建公開透明、規范有序的環境治理市場體系。積極推行環境污染第三方治理,以環境公共服務、重點行業深度治理、各類開發區集中治污、農村和小城鎮環境綜合整治等為重點,探索統一規劃、統一監測、統一治理的一體化服務模式,強化系統治理和專業化治理,推廣環境醫院、環保管家、環境顧問等服務模式。發展綠色金融,支持和激勵各類金融機構開發綠色金融產品。加快設立云南省綠色發展基金,研究設立省級土壤污染防治基金。鼓勵采用財政貼息、建立生態環境風險補償基金等形式發展綠色信貸,穩妥推進基礎設施領域不動產投資信托基金試點。在環境高風險領域推行環境污染強制責任保險制度。鼓勵發展重大環保裝備融資租賃。落實環保價格稅收補貼政策和相關稅收優惠政策。制定農村環保設施運行維護財政補貼政策。落實綠色產業發展和生態環境治理的價格、財稅、投資等政策。
健全環境保護與治理信用體系。加強政務誠信建設,建立健全環境治理政務失信記錄,將各級政府和公職人員在生態環境保護工作中因違法違規、失信違約被司法判決、行政處罰、紀律處分、問責處理等信息納入政務失信記錄,依法依規公開。推進企業信用建設,完善企業環保信用評價制度,實施分級分類監管,依法依規開展失信聯合懲戒。建立云南省環保信用信息共享平臺,加強與全國信用信息共享平臺、全國環保信用信息共享平臺互聯互通。深化環境信息依法披露制度改革,建設企業環境信息依法披露系統,推動依法披露,接受社會監督。
第五節 全面加強生態環境保護能力建設
加快推進全省生態環境監測網絡建設,優化配置生態環境監管力量,構建智慧高效的生態環境管理信息化體系,強化人才和科技支撐。完善省以下生態環境機構監測監察執法垂直管理制度。
加快監測網絡建設。建成覆蓋全省國土空間、布局合理、功能完善的生態環境智慧感知監測網絡,推進全省各級各類生態環境監測信息互聯共享。推行天空地一體化監測手段綜合應用,完善長江經濟帶、九大高原湖泊流域、珠江流域等區域一體化監測網絡。探索建立高黎貢山等重要生態安全屏障的生態質量監測站點和樣地網絡。提升污染源自動監控水平,開展新污染物等典型環境問題調查性和研究性監測。健全生態環境監測質量管理制度和量值溯源體系,確保監測數據“真、準、全”。
強化監管執法能力。優化配置監管力量,強化日常綜合監管執法,加強排污許可制執法監管。建立完善執法分析研判和聯動執法機制,推進生態環境執法規范化標準化建設。強化移動執法系統能力建設,推動“互聯網+監管”,建立生態環境綜合執法全過程“智慧執法”模式。進一步完善源頭嚴防、過程嚴控、后果嚴懲、責任追究的全過程監管體系,逐步完善“聯合執法+同步整改+精準服務+環保普法”執法模式。完善環境污染問題發現、風險預警和應急處置機制,健全“事前—事中—事后”全過程、多層級生態環境風險防范和應急管理體系。推進跨行政區域、跨流域上下游環境應急聯動機制建設。
提高信息化水平。搭建生態環境云服務平臺,建設一體化生態環境數據資源基礎平臺,實現全省生態環境大數據集成整合,夯實“智慧環保”生態環境大數據基礎支撐能力。構建以問題精準發現為導向的智慧化分析體系,完善“智慧環保”決策服務應用體系,健全全域決策服務支持體系,建立智慧化應急指揮體系,建設并完善信息安全管理體系與信息安全技術體系,提升生態環境智能化決策、精細化監管、數據化管理的能力。
加強科技人才支撐。圍繞生態保護修復重點領域和環境污染治理重要問題,加快生態環境核心技術和創新管理研究,圍繞高原湖泊治理、生態保護與修復、農業面源污染控制、固體廢物資源化利用以及減污降碳、節能環保、清潔生產等實施重大科技項目,增強生態文明建設科技創新驅動力。積極搭建生態環境科技成果轉化綜合服務平臺,促進成果轉化推廣。健全生態環境技術服務體系,加大企業綠色技術創新支持力度。建立生態文明建設領域科學技術人才引進和培養機制,激發科研單位和科研人員創新活力,鼓勵和支持高等院校、科研機構、相關企業加強生態文明建設領域的人才培養和科學技術研究、開發和應用。落實全面從嚴治黨要求,推動思想政治建設和業務能力建設協同共進,加大教育培訓力度,打造生態環境保護鐵軍。
第六節 加強生態文明建設交流與合作
推動省際跨區域生態環境保護,深度融入綠色絲綢之路建設,促進國際綠色發展合作,推進跨境生態環境保護,為共謀全球生態文明建設貢獻云南智慧和云南力量。
深入開展生態環境保護國際合作與交流。依托瀾滄江—湄公河合作、大湄公河次區域經濟合作,以及滇緬、滇老、滇越等多雙邊合作機制,加強生態環境保護政策、規劃、標準分析研究,積極與周邊國家開展跨境生物多樣性保護、應對氣候變化、臭氧層保護、突發環境事件應急處置等交流合作。推動跨境自然保護區、生態保護區、天然林保護工程項目建設,加強“濕地公約”履約合作,促進大湄公河流域濕地保護。
推進綠色絲綢之路建設。充分抓住國家完善“一帶一路”綠色發展國際聯盟、“一帶一路”綠色投資原則等多邊合作平臺的機遇,在綠色基建、綠色能源、綠色金融等領域與南亞、東南亞國家深入開展合作,建設更加緊密的綠色發展伙伴關系。推動中國(云南)自由貿易試驗區綠色基礎設施建設和相關國際物流、貿易通道建設,強化企業行為綠色指引,協同推進綠色投資、綠色消費、綠色技術交流合作。提高“絲路電商”綠色化合作水平,開展綠色供應鏈管理試點,積極參與國家綠色絲路使者計劃,共同加強生態環境保護能力建設。
推動省際跨區域生態環境保護。深化渝川黔滇藏青生態環境保護協作,共同筑牢長江上游生態安全屏障。持續推進長江、黃河、瀾滄江“三江”流域青藏川滇五州(市)跨流域生態環境保護,打造生態安全共同體。充分利用區域合作機制及平臺,積極推進泛珠、浙滇、滬滇、滇臺等生態環境保護交流與合作,在環保科技、人員培訓、環境監管、污染防治等領域拓展合作,共同推進生態環境治理體系建設。深化與知名高校、科研院所的交流合作,推動形成“科技入滇”升級版。

第八章保障措施
加強組織領導。嚴格落實“黨政同責、一崗雙責”,各級黨委和政府對本地區生態文明建設負總責。發揮省生態文明建設排頭兵工作領導小組作用,明確各部門工作職責,完善相關工作制度,統籌協調解決生態文明建設重大問題。州(市)、縣(市、區)和鄉鎮(街道)黨委、政府負責本行政區域生態文明建設工作,有關部門按照職責做好生態文明建設工作。分解落實規劃目標任務,做到責任到位、措施到位、投入到位,確保規劃目標順利實現。
健全推進機制。完善生態文明建設工作推進機制,建立健全督促檢查制度,將生態文明建設納入省級生態環境保護督察和領導干部自然資源資產離任(任中)審計監督,形成各地區各部門加快推進生態文明建設的工作態勢,切實推動目標任務落實。
強化政策保障。建立常態化、穩定的財政資金投入機制,加大生態文明建設財政投入力度,建立健全資金保障機制。省級財政資金向本規劃確定的重大任務和重點工程傾斜。積極爭取中央資金和上級部門投入支持,做好重大項目儲備和前期謀劃。加快生態環境領域省以下財政事權和支出責任劃分改革,加大地方財政投入。鼓勵社會資本參與生態文明建設。完善能源節約和資源循環利用、生態環境保護、生態功能區轉移支付和城鄉人居環境綜合整治等方面的財政投入、分配、監督和績效評價機制。鼓勵金融機構發展綠色信貸、綠色保險、綠色債券等綠色金融業務。堅持規劃定方向、財政作保障、金融為支撐、技術為先導、其他政策協同配合,著力構建規劃與宏觀政策協調聯動機制。
強化創新驅動。充分發揮創新在生態文明建設中的關鍵作用,完善創新體系,培育壯大保護與發展新動能。推動各部門、各領域、各環節制度創新和管理創新,保障生態文明建設創新發展。加強生態文明科技創新,支持綠色技術創新和應用。加強綠色發展領域人才隊伍建設,全方位培養、引進、用好人才,造就更多一流的領軍人才隊伍和創新團隊,形成服務云南生態文明建設的人才支撐體系。
加強評估考核。強化對規劃主要目標任務、重點工程、重大政策、重大改革舉措的監測評估,提升規劃的嚴肅性、權威性、約束力。省發展改革委、省生態環境廳要組織開展規劃實施年度監測分析、中期評估和總結評估,鼓勵開展第三方評估。規劃實施情況作為各地區各有關部門領導班子和領導干部考核評價的重要依據,并作為政務信息公開的重要內容及時予以公開,自覺接受人大監督、輿論監督和社會監督。
特別聲明:以上內容(如有圖片或視頻亦包括在內)為自媒體平臺“機電號”用戶上傳并發布,本平臺僅提供信息存儲服務
Notice: The content above (including the pictures and videos if any) is uploaded and posted by a user of JDZJ Hao, which is a social media platform and only provides information storage services.
